2023年汕头市政府工作报告(全文)
2023-01-10
政府工作报告
——2023年1月5日在汕头市第十五届人民代表大会第三次会议上
汕头市人民政府市长 曾风保
各位代表:
现在,我代表市人民政府,向大会报告工作,请予审议,并请各位政协委员和列席人员提出意见。
一、工作回顾
过去一年,是汕头改革发展史上极为重要、极不寻常的一年。我们迎接和学习宣传贯彻党的二十大,推动党的二十大精神在汕头大地家喻户晓、深入人心。面对严峻复杂的国内外形势,特别是新冠疫情的冲击影响,我们在以习近平同志为核心的党中央正确领导下,在省委、省政府和市委坚强领导下,在市人大及其常委会、市政协监督支持下,认真落实关于“疫情要防住、经济要稳住、发展要安全”的重要要求,高效统筹疫情防控和经济社会发展,坚定不移走“工业立市、产业强市”之路,脚踏实地推动改革发展各项事业取得新进展。预计全市实现地区生产总值3000亿元左右,实现社会消费品零售总额1489亿元、外贸进出口总额756亿元、一般公共预算收入128亿元。
(一)战疫情稳经济保安全有力有效。全面落实党中央关于疫情防控的战略部署,因时因势调整优化疫情防控政策。举全市之力,高效处置潮南“10·30”等多起疫情,最大限度减少疫情对经济社会发展的影响,全力守护父老乡亲的生命安全和身体健康。加强应急医疗资源储备,市公共卫生医学中心及传染病医院完成土建和设备安装,定点医院及亚定点医院床位数增加至6000张,发热门诊增加至237间,负压救护车增加至73辆,多渠道做好药物和抗原试剂储备。完成疫苗全程接种515万人。全市一盘棋稳住经济大盘,认真落实国务院、省稳经济一揽子政策措施,制定实施市“稳经济68条”“助企纾困13条”,争取和发行政府债券183.5亿元、政策性开发性金融工具19.5亿元,签约开工投产重大项目217个、总投资1241亿元,发放“汕头欢乐购”消费券等。实施援企稳岗举措,为企业退减降缓税费78.3亿元,发放稳岗等各类补贴11.5亿元,支持小微企业“政银担”“政银保”“助企贷”等8.9亿元。兜牢基层“三保”底线,争取上级转移支付234.8亿元,民生支出占一般公共预算支出比重达75.2%。全力以赴保障粮食能源安全,完成垦造水田7422亩,新建及改造提升高标准农田9200亩,撂荒耕地复耕复种1.42万亩,粮食播种面积103万亩、总产量46万吨,市粮食储备物流中心开工建设;总投资65亿元的华能海门电厂2台100万千瓦发电机组开工建设,汕特燃机电厂供气支线项目基本建成,华电丰盛汕头电厂“上大压小”项目、益鑫天然气分布式能源等一批能源电力项目加快建设。稳妥处置金融、房地产等领域风险,守住不发生系统性风险底线。
(二)“工业立市、产业强市”迈出坚实步伐。建立市领导担任链长的重点产业链推进机制,制定产业地图,每月召开“工业立市、产业强市”现场会,每季度举办重大项目集中签约开工投产仪式,全年引进和增资扩产5000万元以上产业项目77个、总投资192亿元。“三新两特一大”产业加快发展。新能源产业有新突破,总投资84亿元的勒门Ⅱ海上风电项目动工建设,新增澄海风电海缆登陆点,海上风电产业园全面启动建设,鲁能新能源产业基地、华纳机舱罩生产项目竣工,省风电临海试验基地落地,亚洲首台11兆瓦级别海上风电机组完成并网测试。新材料产业有新进展,一批总投资超40亿元的功能材料等项目落地建设,2家企业荣获中国化学试剂行业十强企业。新一代电子信息产业有新成效,汕头区域性国际通信业务出入口局投入使用,深汕新一代电子信息产业园启动运营,立汕智造项目试投产,国内首个跨境软件定义广域网业务落地,圆满举办首届中国数字经济创新发展大会,签约项目总投资315亿元。纺织服装产业品牌化发展,汕头国际纺织服装产业基地、纺织服装产业总部大厦动工建设,成功举办首届中国·潮汕国际纺织服装博览会,获授予“中国纺织服装产业基地市”等3个国家级品牌。玩具创意产业数字化发展,总投资15亿元的中科智谷玩具产业城一期动工建设,优必选舵机建成投产,玩具企业获超50个国内外头部文创品牌授权,开设全省首家玩具创意产业学院。大健康产业集聚化发展,大参林医药产业基地、汇群中药标准化加工项目动工建设,成立龙湖大健康产业发展联盟,潮汕和成医疗康养中心落地建设。省级大型产业集聚区规划建设提速。六合产业园30.1平方公里纳入高新区范围,完成土地收储3037亩,“四横两纵”路网和28万平方米标准厂房开工建设。金平工业园区获批省级高新区,潮南区纺织印染中心、市产业转移园海门片区被认定为省级特色产业园。要素保障卓有成效。划定163平方公里工业用地控制线,实施“工改工”6799亩,制定产业发展指导目录,推进工业产业“标准地”、新型产业用地供应,新建在建标准厂房105万平方米。科技支撑能力提高,获批开展国家创新型城市建设,化学与精细化工省实验室园区启用,国家级知识产权保护中心挂牌运行,推动我市企业与31所高校、科研院所开展产学研“面对面”对接,新增国家级众创空间1家、国家级专精特新“小巨人”企业4家、省级企业重点实验室1家,认定高新技术企业255家、科技型中小企业534家,新增专利授权2.3万件,突破性获省科技进步奖一等奖2项,省实验室首家孵化企业获全国创新创业大赛纳米专业赛第一名。金融服务能力增强,新增上市企业2家,获批中央财政支持普惠金融发展示范区,1—11月金融机构存款余额、贷款余额分别达4932亿元、2796亿元。
(三)省域副中心城市综合承载能力持续增强。综合交通枢纽地位进一步巩固。粤东城际铁路“一环一射线”、广澳港疏港铁路动工建设,汕汕铁路汕头段主线桥梁全部贯通,汕头高铁站枢纽一体化工程、汕漳铁路前期工作等加快推进。广澳港区三期工程纳入国家重大项目库。汕头海湾隧道、汕北大道、中阳大道、陈沙大道建成通车,牛田洋快速通道主桥合龙,南澳联络线建设加快,梅潭大桥、潮汕大桥、汕南大道潮南段、澄饶快速路开工建设。区域教育高地进一步夯实。汕头大学东校区启用办学,广东以色列理工学院南校区一期建成、二三期加快建设,汕头职业技术学院六合校区、鮀滨职业技术学校新校区、汕头幼儿师范高等专科学校二期等前期工作加快推进。新增10万个公办学位,高考成绩稳居全省前列。医疗服务能力进一步提升。市中心医院易地重建等17个医疗项目加快建设,三级公立医院绩效考核成绩居全省第五,汕头国际眼科中心新晋为三甲专科医院。
(四)联侨引侨聚侨惠侨开创崭新局面。平台联侨更趋紧密,成功获得第二十二届国际潮团联谊年会和第十届国际潮商大会主办权,举办海外侨商线上推介会、恳亲会等活动,对接海内外近150家潮汕籍社团。文化引侨更具魅力,小公园开埠区保育活化二期工程基本完成,潮汕历史文化博览中心入选中国华侨国际文化交流基地,举办“千厨潮味·四海同享”等潮汕文化海外行系列活动,获评全省首个海外华文教育创新发展基地,服务海外学生超28万人次。经济聚侨更有实效,深入开展便利华人华侨投资制度改革,设立“国际侨才港”,吸引59个创新创业项目入驻,“华侨板”累计注册挂牌企业663家,融资额超14亿元。政策惠侨更暖侨心,开展“帮扶海外困难侨胞”、关爱归侨侨眷等行动,多措并举解侨难、暖侨心。
(五)深化改革扩大开放蹄疾步稳。营商环境改革攻坚推进,实行政务服务“三免”“好差评”“周六不打烊”制度,市级综合服务大厅政务服务事项全部一窗受理,市级行政许可事项网上可办率达99%,企业设立登记“即来即办”,调整下放各功能区47项市级行政职权,在全省营商环境评价中居粤东西北首位。深汕深度协作纵深推进,深汕协同创新科技园加快建设,深圳市汕头商会科技园、深汕数字科创产业园等落地,汕头—前海数字贸易(跨境电商)产业园试运营,引进项目总投资超200亿元,90所汕头中小学校(幼儿园)与深圳学校结对。对外开放步伐加快,获批设立广东自贸区汕头联动发展区,综保区二期基础和监管设施通过验收,获批跨境电商海外仓业务,引进粤东首个保税维修项目,省级外贸转型升级纺织服装基地落地。
(六)城市环境品质优化完善。文明城市创建全力推进。市政设施加快建设,黄河路与泰山路快速化改造试通车,金砂中路、长平路等主干道完成改造,海滨路东延二期等8条“断头路”打通,建成潮南天然气门站,更换地下老旧燃气管道41公里,新溪污水处理厂二期投入运营,新建城镇污水管网256公里,雷打石环保电厂扩建项目完工,实现生活垃圾“全焚烧、零填埋”。海绵城市建设点面推进,完成海绵型公园绿地、道路广场、管网泵站等48个项目建设,整治易涝积水点67处,“逢雨必涝”有所缓解。社区环境持续改善,推进老旧小区改造182个,完成供水提压改造20.5万户,升级改造市人民广场、潮人码头广场,新建“口袋公园”18个,百姓获得感“摸得着”。城市治理力度加大,治理违法建设3560万平方米,整治“六乱”行为32万宗,查纠各类交通违法行为115万宗,开展窨井盖安全管理专项整治,守护好群众“脚底下安全”。文旅服务提质升级,新增4处3A级旅游景区、3处省级文保单位、12个省级非遗项目,澄海区获评省全域旅游示范区,珠江路、十一合村美食街获评省粤菜美食街,镇邦路美食街开业,城市更有“烟火气”。
(七)生态治理成效巩固提升。水环境质量大幅提升,全市水质综合污染指数同比下降16%,国省考断面、饮用水源、水功能区水质达标率100%。练江流域生态环境全面改善,新建绿地公园86个、管网733公里,275条二、三级支流基本消除黑臭。新建“万里碧道”85公里。青澳湾入选全国首批美丽海湾。空气质量优良天数比例超95%,PM2.5下降15%。土壤环境质量总体安全,受污染耕地安全利用率90%以上,新建成每日可焚烧50吨危险废物处理设施,满足全市危险废物处理需求。
(八)农业农村现代化进程加快。乡村产业提质,潮南区红场镇获批创建国家农业产业强镇,新增2个省级现代农业产业园、3条省级乡村旅游精品线路,粤东三科农产品物流园加快建设。农村人居环境改善,“厕所革命”完成,自然村生活污水有效治理率达90%,新建“四小园”2115个,281公里村内干道完成硬底化,30个圩镇全部达到宜居圩镇标准。农村综合改革深化,48%的农村承包地实现有序流转、规模经营,宅基地管理信息系统启动建设,行政村全部实现集体经济年收入5万元以上。驻镇帮镇扶村展开,完善防返贫动态监测和帮扶机制,投入驻镇帮镇扶村资金15.5亿元,完成产业就业、乡村建设等补短板项目180个。
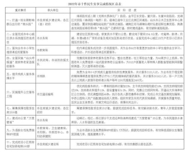
(九)民生保障持续改善。新增城镇就业4.4万人。居民医保财政补助人均标准增长5.2%,职工参保人普通门诊待遇提升6倍,纳入备案管理托育机构85家。筹建保障性租赁住房1517套,解决了897户特殊困难群体住房。新建改建体育场馆20个,东海岸体育公园建成。“平安汕头”建设扎实推进,全年未发生重大以上生产安全事故和较大以上火灾事故,刑事立案、火灾事故、交通事故致死人数分别下降13.4%、16.7%和18%。法治广东建设考评获优秀等次。投入8.2亿元,全面完成2022年十件民生实事。
各位代表!过去一年,我们把坚持和加强党的全面领导贯穿政府工作全过程和各领域,深刻领悟“两个确立”的决定性意义,增强“四个意识”、坚定“四个自信”、做到“两个维护”。政府系统党风廉政建设深入推进,严格执行中央八项规定及其实施细则精神,强化审计监督,风清气正的政治生态进一步巩固。自觉接受人大、政协监督,办理人大代表议案、建议92件,政协委员提案199件。与此同时,民族、宗教、外事、对台、人防、海防、气象、统计、政务公开、机关事务管理、档案、地方志、新闻出版、信访、国防动员、退役军人事务等工作取得新进展新成效。
这些成绩的取得,是习近平总书记、党中央正确领导的结果,是习近平新时代中国特色社会主义思想科学指引的结果,是省委、省政府和市委坚强领导的结果,是全市上下共同干出来、奋斗出来的结果。在此,我谨代表市人民政府,向全市广大工人、农民、知识分子、干部职工,向人大代表、政协委员、各民主党派、工商联、社会各界人士,向中直和省直驻汕单位,向驻汕解放军、武警官兵,向所有关心、支持和帮助汕头发展的港澳台同胞、海外侨胞和国际友人,致以崇高的敬意和衷心的感谢!
我们也清醒认识到,我市经济社会发展和政府工作还存在不足,面临不少困难和问题。一是疫情防控面临新形势新任务,保健康、防重症、保障群众就医用药、确保平稳转段任务艰巨。二是经济下行压力较大,市场主体经营困难问题突出,市场信心不足,财政收入增长困难,稳增长、稳就业、稳物价面临挑战。三是产业高质量发展不够,产业体量不大,集聚度较低,创新动能不足,支柱型产业和龙头企业不够。四是营商环境亟需优化,用地、用工、融资等制约企业发展的瓶颈问题仍然存在,机关作风效能与先进地区相比、与群众的期望要求差距较大。五是城市建设和管理水平有待提升,城市精细化管理程度不高,城市内涝、停车难、交通秩序乱未根本解决。六是民生领域仍有欠账,教育、医疗等优质公共服务资源不均,养老、托幼、社保等民生保障存在短板。对这些问题,我们必须采取更大力度加以解决。
二、2023年工作安排
2023年是全面建设社会主义现代化国家的启航之年。新的征程,汕头发展面临新形势新任务新要求。习近平总书记亲临汕头考察,为汕头发展擘画蓝图。我们要牢记嘱托,感恩奋进,认真学习领会党的二十大精神,按照省委、省政府部署和市委要求,以坚实的步伐朝着现代化目标阔步前行。
今年政府工作的总体要求是:以习近平新时代中国特色社会主义思想为指导,全面贯彻落实党的二十大精神,深入贯彻习近平总书记对广东系列重要讲话和重要指示批示精神,按照中央经济工作会议、省第十三次党代会、省委十三届二次全会和市委十二届五次全会的部署要求,坚持稳中求进工作总基调,完整、准确、全面贯彻新发展理念,加快构建新发展格局,更好统筹疫情防控和经济社会发展,更好统筹发展和安全,全面深化改革开放,有效防范化解重大风险,从稳预期、强信心、抓落实入手,突出做好稳增长、稳就业、稳物价工作,坚持制造业当家,走好走实“工业立市、产业强市”之路,推动经济运行整体好转,以汕头的实践探索展开对中国式现代化的精彩演绎。
今年经济社会发展的主要预期目标是:地区生产总值增长5%,固定资产投资额增长5%,社会消费品零售总额增长2%,外贸进出口总额增长1%,一般公共预算收入增长6%,居民消费价格涨幅控制在3%,城乡居民人均可支配收入与地区生产总值同步增长,节能减排指标完成省下达的控制目标。
为实现上述目标,重点抓好以下工作。
(一)凝心聚力推动经济发展稳中向好
有效释放政策效应。不折不扣落实减税退税降费政策,帮助企业纾困减负。强化银行贷款考核激励,推动财政性存款资源向支持经济贡献度高的银行倾斜,引导金融机构加大对小微企业支持力度。整合各类资金,加大对企业培育、制造业、研发等奖补力度。争取国家层面支持汕头经济特区有关政策落地。
优先恢复和扩大消费。刺激消费,激发市场活力,鼓励大型商业综合体、商超开展优惠促销,促进“汽车下乡”“家电下乡”;加快建设万象汇、中骏世界城等商业综合体,鼓励开设“前店后仓”的跨境免税店。促进商贸,推动粤东江南国际农产品交易中心全面建成,加快天环冷链物流仓储等项目建设,开工建设汕头国际会展中心;推进国家级、省级电子商务进农村综合示范县(区)建设,以农村电商提振乡村消费。发展旅游经济,支持南澳县、濠江区申报国家5A级旅游景区和国家全域旅游示范区,支持潮南区大南山、东华潮乡等创建国家4A级旅游景区,推进小公园顺昌街区保育活化,培育和打造一批特色旅游景点“连点成线”;创建“美食之都”,建设潮汕菜博物馆,提升小公园镇邦街、成德发非遗集聚区等美食街区,开展潮菜特色品牌标准化建设,推广“潮汕菜美食地图”,打造一批美食打卡地。
更好发挥投资拉动作用。用好稳投资和重点项目联合审批工作专班、重大项目指挥部机制,实施“四大专项行动”。实施重点项目建设专项行动,用好专项债、中央预算内投资、政策性金融工具等政策性资金,推动基础设施、产业、民生等460个重点项目建设,完成投资1000亿元以上。实施“三年工程两年干”专项行动,对全市重点项目重新梳理,能提前启动的要提前,能压缩建设周期的要压缩,三年的工程瞄准两年来干。实施重大项目谋划储备专项行动,围绕中央和省投资政策导向,全力谋划储备重大项目,争取更多项目纳入国家、省“盘子”。实施存量资产盘活专项行动,用好基础设施领域不动产投资信托基金等金融工具,清理盘活国有优质资产。
为企业解难题办实事。用好“政企直通车”机制,持续开展市领导挂钩联系服务活动,及时帮助企业解决困难,对企业有求必应、无事不扰。实施“百亿企业、千亿产业”倍增培育计划,以250家优质企业为重点,强化用地、融资、能耗等要素保障,试行项目“容缺预审”,帮助企业做大做强。促进“个转企、小升规、规转股、股上市”,培育新增规上工业企业120家以上,力争新增上市企业2家、辅导备案企业5家。扎实开展第五次全国经济普查。
防范化解重点领域风险。加强金融监管,“一企一策”稳妥处置重点企业风险,加强对非法放贷、非法集资等监测整治。完善房地产健康发展长效机制,扎实做好保交楼、保民生、保稳定工作,研究制定促进金融支持房地产健康发展有关政策措施,引导市场预期和信心回暖,确保房地产市场平稳发展。保障粮食安全,落实耕地占补平衡、进出平衡和“菜篮子”市长负责制,新建高标准农田5200亩、垦造水田4000亩,确保粮食生产面积稳定在100万亩以上。强化能源供应,推动华电丰盛汕头电厂“上大压小”项目全面建成、总投资80亿元的扩建项目开工建设,加快建设华能海门电厂两台100万千瓦发电机组和一批输变电工程,推进粤电汕头LNG接收站项目前期工作。
(二)凝心聚力加快推进“工业立市、产业强市”
构建大产业格局。坚持“实业为本、制造业当家”,做大做强“三新两特一大”产业。新能源产业要全力打造国际风电创新港,“四个一体化”创新示范项目、海上风电职业培训中心、汕头国际风电创新大厦、海上风电母港、集中送出工程等全面开工建设,争取深远海风电项目取得突破,大力引进风电配套及储能企业,推进“海上风电+”产业发展。新材料产业要力争化工园区通过省政府认定,加快推动化学与精细化工省实验室研发成果转化,加大对新能源电池、功能材料等开发力度,谋划打造广东化纤生产基地,规划建设新能源电池产业园,构建新能源电池产业链。新一代电子信息产业要围绕打造新时代数字经济特区,加快永裕光电5G半导体光感元器件等项目建设,办好2023年中国数字经济创新发展大会,聚焦基础硬件、基础技术和关键领域,大力建设离岸数据交互枢纽。纺织服装产业要加快全球纺织品采购中心、智能化纺织工业产业园、展会展览中心、产业总部大厦等“四大工程”建设,办好第二届中国·潮汕国际纺织服装博览会及“潮品·中国行”等活动,加快产业赋能升级。玩具创意产业要推进中科智谷玩具产业城、万洋众创城建设,筹办第22届中国澄海国际玩具礼品博览会,推动“玩具+”动漫、游戏等数字文化创意产业集聚发展。大健康产业要加快美宝中药、生物大分子中试基地等项目建设,支持超声研究所上市,大力发展中成药、生物医药及高端医疗设备制造产业。
推进大平台建设。加快省级大型产业集聚区建设,坚持“以亩均论英雄”,把高新高端高效、集聚集约集群的导向树起来,实施“工改工”6200亩以上。高新区要牵头开发建设六合产业园,起步区土地征收要努力全部完成,加快建设澄饶快速路等“四横两纵”路网和28万平方米标准厂房,开工建设产业服务中心、科创中心、防洪排涝等园区配套设施,瞄准“千亿级园区”“百亿级项目”,加快推动一批新一代电子信息、新材料、新能源以及智能产业项目落地。综保区要全力打造外贸主战场,启动扩围北区一期基础设施建设,推动天易冷链、宏辉果蔬等平台项目运营,积极申报进境肉类和冰鲜水产品海关指定监管场地。华侨试验区要加快打造数字特区核心区,推进深汕数字科创产业园建设,加快珠港新城综合开发,推动国瑞万豪酒店建成运营,着力引进金融业态等总部经济项目。
营造大招商氛围。强化“一把手”招商,优化招商引资政策,主动“走出去、请进来”。牢牢把握珠三角产业有序转移契机,统筹六合产业园、东海岸新城、潮阳海门临港特色产业片区等,规划建设我市承接转移平台,争取纳入省重点支持建设主平台,全力引进珠三角转移的优质产业项目。突出精准招商,实施“一个产业、一个专班、一项行动计划、一套产业项目库”机制,聚焦重点产业、瞄准重点企业、主攻重点区域,开展“小分队”招商、敲门式招商,强化招商项目跟踪服务。加大招商引资考核力度,细化目标任务分解,做到任务到岗、责任到人,形成“人人肩上有责任”的全员招商氛围。
实现大环境优化。推进要素市场化改革,实施工业用地“标准地”“带项目”“带方案”供地模式,探索集体土地与国有土地同权改造,强化产业用地供给。加快政务服务升级,深化线下“一窗综办”和线上“一网通办”,全面推行电子证照应用,实现更多高频事项“跨域通办”,打造“最多跑一次”的汕头服务品牌。落实市场准入负面清单和公平竞争审查制度,保障各类市场主体公平参与市场竞争。全力打造一流市场环境、一流政务环境、一流法治环境、一流社会环境,构建亲清政商关系,弘扬企业家精神,让国企敢干、民企敢闯、外企敢投。
(三)凝心聚力全面建设国家创新型城市
建设高能级创新平台。谋划建设汕头科学城,打造高端科技成果转化和新兴产业培育基地。发挥汕头大学、广东以色列理工学院与省实验室科技创新和转换动能,优化市大型科学仪器共享服务平台,支持创建更多重点实验室、新型研发机构。
培育高水平创新主体。实施高新技术企业倍增行动,深入开展科技型企业“3+N”服务,力争高新技术企业总量达800家。实施关键核心技术攻关行动,加大对“三新两特一大”产业和精细化工、高端装备制造、精密仪器设备等领域核心技术攻关,促进科技成果转化。实施规上工业企业研发机构全覆盖行动,推动260家规上工业企业设立工程技术研究中心或企业技术中心。
推动高效率协同创新。提升科技服务效能,主动对接融入粤港澳大湾区国际科技创新中心建设,持续开展产学研“面对面”交流。强化知识产权保护,让创新者贡献有回报、权益有保障。办好“南澳科学会议”学术活动,打造具有重要影响力的学术交流品牌。
构建高效能创新生态。实施创新型城市建设“30条”,落实研发费用加计扣除、高新技术企业税收减免等优惠政策。大力实施质量强市战略,开展质量提升行动,加强质量认证与品牌建设。完善人才引育体系,加快引进和培养一批科技创新团队,落实中长期青年发展规划,加强对青年人才的激励培养。
(四)凝心聚力做好“侨”的文章和全面扩大对外开放
打造聚侨联侨重要枢纽。认真筹备第二十二届国际潮团联谊年会和第十届国际潮商大会。弘扬侨乡文化,丰富提升小公园博物馆群、樟林古港海丝展览馆,开放潮汕铁路车务处总务处旧址,推动海外华文教育拓展和提升,争创国家级华文教育基地。发展聚侨经济,争取国家对在华侨试验区等注册的关键领域生产研发企业,以及在汕创业就业的华侨高端人才给予支持,谋划建设汇侨联侨绿色算力节点,加快建设华侨产业园。构建联侨平台,推动侨团、商会入驻“华侨之家”,建设侨情资源库和数字虚拟潮汕家园。优化惠侨服务,成立潮侨关爱基金,启动帮扶海外困难侨胞暖侨行动,打造港澳台侨服务阵地。
推进高水平对外开放。深化与“一带一路”沿线国家和地区经贸合作,扩大与东盟、日韩等国家贸易往来和双向投资。做大做强跨境电商、市场采购、保税维修等外贸新业态,开展市场采购预包装食品出口试点。推进跨境贸易便利化,推动广澳港与深圳蛇口“组合港”落地,加快建设汕头口岸物流协同平台二期项目,推进对台小额贸易基地建设,扩大贸易外汇收支、企业跨境融资便利化试点。
深化拓展区域合作。主动融入“双区”“双合作区”建设,复制推广51项广东自贸区改革创新事项,争取纳入广东自贸区扩区范围。促进深汕深度协作,在金融服务、基础设施建设、民生供给等领域深化合作,推动共建产业园区,探索“飞地经济”发展模式,打造经济特区合作样板。推进汕潮揭都市圈建设,加快构建汕潮揭“半小时通勤圈”,在产业平台建设、文化旅游互动、生态环境保护等领域深化合作,推动共同参与粤闽浙沿海城市群区域合作。
(五)凝心聚力加快提升省域副中心城市能级
打造全国综合交通枢纽。开展交通建设年活动,加快构建“3+2+2”高铁通道和“5+3+3”高速公路通道,全年完成投资200亿元以上。加快建设区域铁路网,实现汕汕铁路开通至汕头南站,加快建设粤东城际铁路、广澳港疏港铁路和汕头高铁站枢纽一体化工程,配合推动汕漳铁路动工建设,加快汕头至普宁城际铁路、海门港疏港铁路前期工作,争取尽快启动建设。推动港区建设取得突破,力争广澳港区三期工程开工,加快广澳港区2万吨级石化码头工程前期工作。提升公路网络整体服务水平,加快实现市区15分钟上高速,加快建设牛田洋快速通道和金砂西路西延、南澳联络线、潮汕大桥、汕南大道等项目,争取跨汕头湾新通道、汕汾高速联络线动工,积极开展汕头南站至机场城际加密线等项目前期工作。
推动教育高质量发展。促进基础教育优质均衡发展,多渠道增加普惠性学前教育资源,加快市第二中学新校区、金中南滨学校新校区等建设,推进华侨中学易地新建,新增公办学位2万个,进一步规范民办教育发展。推动职业教育提质培优,推进省高水平职业学校和“双精准”示范专业建设,支持汕头职业技术学院建成省域高水平职业技术学院、汕头技师学院创建高水平技师学院,推进汕头职业技术学院六合校区、鮀滨职业技术学校新校区建设,增强汕头开放大学社区教育和老年教育功能,提高专门教育办学水平。支持高等教育做强做特,支持汕头大学、广东以色列理工学院建设高水平大学,推进广东以色列理工学院南校区、广东汕头幼儿师范高等专科学校二期建设,加快健康护理职业学院三期项目前期工作。促进特殊教育拓展融合,确保具备入学条件的残障儿童少年全部接受义务教育。推进实施“新强师工程”,强化对口帮扶,构建教师队伍高质量发展支持体系,打造高水平教研队伍,全面提升教师队伍素质。
推进健康汕头建设。优化医疗资源配置,建成市公共卫生医学中心、汕大医学院附属肿瘤医院易地重建项目,推进市中心医院新院区、汕大精神卫生中心等建设,新增3家以上社区医院,推动8家以上基层医疗机构达到国家优质标准。提升医疗服务质量,实施三甲医院倍增计划,汕大医学院附属肿瘤医院争取创建成三甲医院,建设15个省级重点专科和市级区域医疗中心,支持汕大医学院口腔门诊部升格为口腔医院,积极创建国家临床重点专科和省临床医学研究中心,支持中医院特色发展。加强公共卫生服务,打造区域高水平疾控中心,建设市公共卫生临床中心,提升市县镇村四级重大传染病监测防治能力;完善“一老一小”健康服务体系,建设一批康复护理机构、社区医养中心和普惠托育机构,全面实行免费婚前孕前健康检查。实施卫生英才和在外潮籍医学专家工作计划,选拔和引进一批省级医学领军人才、名医、中青年医学人才。
提升文体服务水平。规划建设潮汕历史印记展示中心,深化市融媒中心融合发展改革,丰富展览、影视、书刊等文化产品供给,弘扬潮汕文化、红色文化、华侨文化。实施潮剧振兴工程,保护传承传统民俗和民间工艺,举办戏曲进乡村、艺术进校园、高雅文艺演出等文化惠民活动。推动体育事业发展,充分运用亚青场馆,打造多运动门类汕头主场,积极申办2023年全国冲浪锦标赛。加快星湖体育公园等建设,提升公共体育场馆开放便民度。
(六)凝心聚力开展绿美汕头建设和文明城市创建
围绕品质提升抓绿化美化。健全四级林长制,实施“重点生态区域建设、森林资源保护管理、碳中和林业、高品质森林生态产品供给、森林城市品质提升、林业助力乡村振兴”等六项行动,巩固提升国家森林城市创建成果,积极创建国家生态园林城市。“点、线、面”结合,规划建设郊野公园、口袋公园,建设“万里碧道”30公里以上,持续优化生态廊道、古驿道,加大古树名木保护力度,形成全民爱绿、植绿、护绿的氛围,营造“城在林中、路在绿中、人在景中”的绿美人居环境。
围绕重点难点抓污染治理。拓展水污染防治成果,启动练江整治“2.0”版本,打造“两山”实践基地先行示范区;持续开展入河排污口整治,提升污水处理效能,实现“清水入河、污水纳管”,全面消除城市建成区黑臭水体,确保国考断面水质稳定达标。推进大气污染防控,确保空气质量达标率保持在96%以上。强化土壤污染治理,加强土壤污染监管,严格建设用地准入,推动市厨余垃圾处理和建筑废弃物资源化综合利用项目建设,推进“无废城市”建设。推动绿色低碳转型,协同推进减污降碳增绿,加快建设南澳县碳中和示范项目,支持澄海区创建国家生态文明建设示范区。
围绕城市更新抓改造提升。塑造内海湾高品质城市空间,推动小公园、西堤片区与南滨片区融合提升,加快梅溪河中游沿岸、礐石风景区、红树林公园等景观提质,着力营造山城相拥、陆海交融的滨海城市风貌。优化市政基础设施,推进海滨路东延、中阳大道连接线建设,开工建设泰山北路快速化改造,继续推进老旧燃气管道更新和天然气门站建设,开展社区适老化、适儿化改造。推进海绵城市建设,实施38个海绵涉水项目,推进中心城区排水管网及设施提升,实现40%建成区达到海绵城市标准,启动智慧水利一期项目建设,加快粤东水资源优化配置二期工程建设。
围绕文明创建抓城市管理。改善市容环境秩序,广泛开展爱国卫生运动,加大力度整治违法建设,加强主次干道、农贸市场等区域环境卫生秩序管理,推进市区高速公路出入口周边环境提升。下大力气整治城中村,坚持“拆、治、兴”并举,边拆边整治,以拆促兴,集中清理市容“六乱”,加强流动人口管理,提升整体面貌、宜居环境和文明秩序。开展道路交通秩序整治,深化交通管理“潮汐勤务”,加强违法乱停和通行乱象整治,完善中心城区公共停车位建设和管理,努力缓解“停车难”。
(七)凝心聚力以县域振兴推进城乡协调发展
大力推进强县促镇带村。实施省“百县千镇万村高质量发展工程”,推动县镇村加快发展。发展壮大县域经济,赋予县级更多自主权,强化产业支撑,推进工业入园,培育县域主导产业和优势产业。推进以县城为载体的新型城镇化,推动县城公共设施提标扩面、市政公共设施提档升级、环境基础设施提级扩能、产业配套设施提质增效,促进产城融合发展。
强化镇联城带村的节点功能。建强中心镇、专业镇、特色镇,把镇打造成为乡村治理中心、服务中心、经济中心。对镇“路网边、水岸边、街巷边”等区域进行“洁化、绿化、美化、文化”,建设美丽宜居镇。
全面推进乡村振兴。强化驻镇帮镇扶村,巩固拓展脱贫攻坚成果与乡村振兴有效衔接,抓住深圳对口帮扶契机,推进产业就业、乡村建设、基层治理,培育金灶水果、两英麻叶、雷岭荔枝等特色品牌。做强特色农业产业,推进建设雷岭、溪南、红场等国家农业产业强镇,争取省级现代农业产业园达到9个,打造澄海狮头鹅产业城,建设汕头农业科学园和南澳国家级沿海渔港经济区,启动金平、龙湖、濠江等预制菜产业园建设,打响汕头牛肉丸、达濠鱼丸等一批“汕字号”农业品牌。加快美丽乡村建设,深入开展农村人居环境整治提升行动,实现农村生活污水治理率95%以上、自然村垃圾收集房(点、站)全覆盖,全市70%的村建成美丽宜居村;加强乡村整体风貌管控,加大对历史建筑、古村落、连片老厝的保护力度,开展新时代“平安·幸福”村居建设。
(八)凝心聚力持续增进民生福祉
实施就业优先战略。深入实施促进就业九条和高校毕业生就业创业十大行动,加强高校毕业生、脱贫人口等重点群体就业帮扶,新增城镇就业3.5万人。推进“粤菜师傅”“广东技工”“南粤家政”等人才培育工程,开展技能培训超1万人次。开展“和谐同行”能力提升三年行动,构建和谐劳动关系。
健全社会保障体系。扩大社会保险覆盖面,推进新业态从业人员参保,健全基本养老保险筹资和待遇调整机制。落实医疗保障待遇清单制度,完善职工基本医疗保险和生育保险制度。保障群众住房需求,探索长租房市场模式,清理盘活公租房500套,筹集保障性租赁住房1500套。开展农村低收入人群住房安全监测,落实改造、安置等解困措施。探索开展农民公寓建设,解决农村住房问题。深入实施“汕头呼援通”居家养老紧急援助服务,鼓励引导社会力量运营居家社区和农村养老服务设施。着力建设儿童友好城市,推进儿童福利机构优化提质,建设镇(街道)未成年人保护工作站,保障未成年人合法权益。兜牢民生底线,统筹做好重要民生商品保供稳价和煤电油气运保障供应,全力做好低保、特困人员、残疾人、困境儿童等特殊群体福利保障和救助工作。
继续办好十件民生实事。一是推进100个老旧小区改造。二是提升生活垃圾转运处理设施。三是加强农村基础设施建设。四是提高低保及特困人员、困难老人、孤儿、残疾人保障水平。五是提高全市优生优育服务水平。六是建设市域全民健康信息综合平台。七是强化学校校内课后服务。八是加强青年人才和新市民住房保障。九是实施中心城区停车改善工程。十是开展城中村市容环境秩序综合整治。
(九)凝心聚力建设更高水平的平安汕头
因时因势优化疫情防控措施。完整、全面、准确执行国家防控方案,加强统筹,确保平稳转段和社会秩序稳定。强化分级诊疗,发挥社区医疗机构、互联网医院作用,加强老年人、儿童、基础性疾病患者、孕产妇等脆弱群体保护,全力保健康、防重症。保障好群众就医用药,加强发热门诊、定点医院、亚定点医院建设,增加对症治疗药物、抗原检测试剂储备。加快推进新冠病毒疫苗接种,优化接种服务,完善老年人绿色通道等措施,确保应接尽接。
增强维护国家安全能力。落实总体国家安全观,坚定维护国家政权安全、制度安全、意识形态安全。实施维护政治安全能力提升工程,深化反恐怖反分裂反邪教斗争,严密防范、严厉打击敌对势力颠覆破坏渗透活动。全面加强国家安全教育,加强意识形态和网络安全建设,增强全民国家安全意识和素养。加强军政军民团结,持续推进全国双拥模范城市创建工作。
提高公共安全治理水平。坚持安全第一、预防为主,推动公共安全治理模式向事前预防转型,让人民群众真切感受“看得见的平安、摸得着的幸福”。加强社会治安整体防控,推进社会治安巡防管控“四个一”体系建设,常态化推进扫黑除恶斗争,坚决打击整治盗抢骗等违法犯罪,守护好父老乡亲生命财产安全。推进安全生产风险专项整治,强化安全监管,推进应急指挥中心、消防训练基地建设,增强全灾种救援和急难险重任务处置能力。强化食品药品安全监管,健全生物安全监管预警防控体系。
完善社会治理体系。深入推进市域社会治理现代化试点,探索社会治理“汕头模式”,建立完善的矛盾纠纷源头化解机制,深入开展“八五”普法,大力推进民主法治示范村(社区)创建,加快建成覆盖城乡的法律服务网络。健全城乡社区治理体系,提升镇(街道)“综治中心”正规化水平,完善基层社会治理网格化工作机制,全面推行“粤居码”应用,提升社会治理信息化精细化水平,以平时的平安确保长治久安。
各位代表,打铁还需自身硬,我们将以刀刃向内的勇气和决心,打造更加奋发有为的实干型政府。我们一定坚持和加强党的全面领导,深刻认识“两个确立”是战胜一切艰难险阻的最大底气、最大保证,增强“四个意识”、坚定“四个自信”、做到“两个维护”。我们一定落实全过程人民民主,主动接受市人大及其常委会的法律监督、工作监督和市政协的民主监督,认真办理人大议案建议和政协提案,主动听取社会各界意见,广纳贤言。我们一定全面推进法治政府建设,牢固树立宪法至上、权由法定、权依法使等法治观念,带头尊法学法守法用法,扎实推进依法行政。我们一定深入推进党风廉政建设和反腐败斗争,坚持以严的基调正风肃纪,锲而不舍落实中央八项规定及其实施细则精神,带头过“紧日子”,纠“四风”树新风,着力建设廉洁政府。我们一定不断提升履职能力,把责任牢牢扛在肩上,加强斗争精神,提升斗争本领,知难而进、迎难而上,敢闯敢干、勇立潮头。我们一定把百姓的事记在心上,强信心、聚民心、暖人心、筑同心,以只争朝夕、抓铁有痕的干劲,努力做好一批打基础利长远的实事,解决一批历史遗留的难事,干成一批惠民利民的好事,干一件成一件,积小胜为大胜。
各位代表,舵稳当奋楫、逐梦惟笃行。让我们更加紧密团结在以习近平同志为核心的党中央周围,高举中国特色社会主义伟大旗帜,在省委、省政府和市委的坚强领导下,守正创新、团结奋斗,奋力谱写全面建设社会主义现代化国家的汕头篇章!
附件一

附件二
2023年市十件民生实事
一、推进100个老旧小区改造。完善水、电、路、气等基础设施和市政配套设施,惠及居民超6万户。继续推进城市既有住宅加装电梯工作,新增完成既有住宅加装电梯100部以上。
二、提升生活垃圾转运处理设施。升级改造中心城区30座设施老旧的垃圾转运站,完善密闭、排污和除尘除臭设施,配套垃圾分类处理设施。
三、加强农村基础设施建设。完成“四好农村路”建设36公里,除险加固小型水库23宗。对全市农村公路危旧桥加强巡查,对需整治的危旧桥进行改造,切实提升农村公路桥梁安全保障水平。
四、提高低保及特困人员、困难老人、孤儿、残疾人保障水平。一是城乡低保对象最低生活保障人均补差水平分别从每月653元、300元提高到676元、311元;特困人员基本生活标准不低于当地最低生活保障标准的1.6倍。二是困难残疾人生活补贴、重度残疾人护理补贴标准分别从每人每月188元、252元提高到195元、261元。三是集中供养孤儿从每人每月1949元提高到2017元,散居孤儿(含艾滋病病毒感染儿童)、事实无人抚养儿童从每人每月1313元提高到1359元。四是按照每户5000元的资助标准,为全市约1000户纳入分散供养特困人员范围的高龄、失能、残疾老年人家庭实施地面防滑处理、卫生间扶手、配备床边护栏、防走失装置、用电线路隐患改造等33项居家适老化改造。
五、提高全市优生优育服务水平。一是增加托育服务供给,托位数达到1万个以上,每个区(县)完成1家以上示范性普惠托育服务机构创建。二是推进公办幼儿园新建及改扩建,新增公办幼儿园学位约2200个,巩固公办幼儿园在园幼儿占比达到50%,公办和普惠性民办幼儿园在园幼儿占比达到85%。三是建设一个以上城乡学前教育一体化管理资源中心,以镇中心幼儿园带动镇域内幼儿园开展教研活动、规范园所管理、提高办园质量。四是免费为全市超2.7万名35—64周岁广东省户籍适龄妇女提供一次乳腺癌、宫颈癌免费筛查,提高妇女“两癌”早诊早治率。五是免费为全市约3.7万名孕妇提供地中海贫血、唐氏综合征、严重致死致残结构畸形的产前筛查,减少缺陷儿出生。
六、建设市域全民健康信息综合平台。整合医疗机构信息资源,形成一体化健康医疗大数据中心,为广大群众提供预约挂号、智能导诊、双向转诊、检验检查报告查询等便民惠民服务,推动全市医疗机构信息互联互通、人民群众就医就诊检查结果互认。启动建设一批“智慧医院”,推广“互联网”医院模式,提升互联网医疗服务水平。
七、强化学校校内课后服务。按每生每学期100元的补贴标准,进一步丰富课后服务内容,将惠及近60万中小学生。遴选第二批30所课后服务优质示范学校,积极开发丰富多彩的科普、文体、艺术活动,提高学生综合素质。
八、加强青年人才、新市民和低收入家庭住房保障。新增筹集保障性租赁住房1500套,有效解决新市民、青年人等群体住房需求。多渠道筹集公租房500套(市本级400套,濠江区100套),解决城镇低收入家庭的住房困难问题。
九、实施中心城区停车改善工程。完善中心城区公共停车场布点规划,因地制宜采取增设路面临时停车位、新建立体式停车设施、盘活各类闲置用地打造停车空间等措施,增加3000个以上公共停车泊位,改善“停车难”问题。
十、开展城中村市容环境秩序综合整治。选取10个城中村(金平区、龙湖区、濠江区各2个,澄海区、潮阳区、潮南区和南澳县各1个)为试点,重点开展“六乱”及车辆乱停放、空调水凌空排放、夜间占道经营、卫生保洁不到位等市容乱象综合整治,增设一批停车泊位、设置临时疏导区,加强流动人员网格化管理,消除安全隐患,改善社区环境。
来源:汕头市人民政府办公室




